TECHNICAL TEAM OF NTTJSC GROUP:
NTTJSC GROUP has a large, highly qualified and experienced technical team. The technical department of NTTJSC GROUP includes 3 parts:
Deployment technique: Specializing in deploying construction and installation of equipment for customers
Technical solutions: Specializing in optimal solutions for customers’ equipment needs, advising customers on the most suitable options.
Technical warranty: Warranty of goods, technical advice for customers.
In addition, customers in the provinces also receive technical support from NTTJSC GROUP’s agents in 3 regions in Vietnam.
SUPPORT SERVICES NTTJSC GROUP:
Warranty and maintenance services:
Warranty period: NTTJSC GROUP warrants products according to the standards of the specified manufacturers.
Warranty conditions: Equipment will be warranted when it fully meets the following conditions:
– The device is still within the warranty period and has the original warranty card and stamp of the manufacturer and supplier intact.
– The equipment malfunctions due to the fault of the manufacturer, not due to objective events (natural disasters, animals, etc.) or user damage.
– Damaged equipment and components under normal conditions of use.
Warranty process: When a problem occurs, customers should immediately contact the product warranty centers by: Calling, Emailing, Faxing … for preliminary instructions. Then Take the product to a service center.
Warranty content:
– If the equipment is still within the warranty period and the fault is not caused by the user or objective events, the device will be warranted free of charge according to the manufacturer’s standards.
– If the equipment malfunctions due to user error or objective events, the equipment will be warranted according to the service category, and the customer must pay the warranty and repair fee.
Warranty includes the following:
– Maintenance of products sold by the Company and all other types of customer’s computer products.
– Replace components.
– Ensure good electronic repair services such as: power supply, voltage stabilizer, backup power… – Repair, new installation, equipment upgrade, system pairing, open upgrade
Particularly for specific customers who are project customers, when an incident occurs, it is necessary to immediately notify the product warranty centers for preliminary instructions and the centers send technical staff to handle.
Immediately after receiving the notice of the equipment problem, the technical staff of NTTJSC GROUP will provide preliminary instructions to temporarily fix the problem.
Within 03 hours (Hanoi, Ho Chi Minh City) – 12 hours (other provinces) after receiving the information, a technical staff will come to check and offer a solution.
If the equipment needs to be replaced or repaired, or the equipment has serious damage that cannot be repaired at the installation site, it will be taken to the manufacturer’s warranty centers for repair. Depending on the damage of the device, We will have a specific notice to the user when to receive the device back.
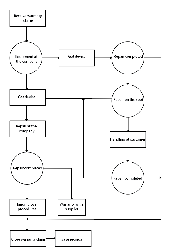
Flowchart of warranty settlement process:



